LINE Bank入金Firstrade|手数料150円で即時反映|口座アップグレード&手数料補助申請手順
LINE BankからFirstradeへの入金で手数料150円、即時反映を実現。口座アップグレードと約定振替、手数料補助申請の全手順を図解でわかりやすく解説し、スムーズな資金移動をサポートします。
本記事は AI による翻訳をもとに作成されています。表現が不自然な箇所がありましたら、ぜひコメントでお知らせください。
記事一覧
手取り足取りガイド — LINE BankからFirstradeへの入金を迅速に、手数料はわずか150元、口座アップグレード/自動振替設定/手数料補助申請の方法
Line Bank 入金 Firstrade およびアカウントアップグレード、約定設定と手数料補助の完全図解ガイド
LINE Bank のメリット
口座開設は簡単:他の銀行の信用情報があれば、オンラインで情報を入力するだけで開設可能です
他行宛て振込手数料無料:月最大50回まで
痛みなくLINE送金と統合: 友達同士の送金はiPASS MONEYを使わなくてもOK
24時間いつでも為替交換可能
多様で柔軟な高金利預金プランを自由に組み合わせて選択可能
ローン:迅速/統合/10年で楽々返済
証券:100元から台湾株に投資可能
Line Bank アメリカ送金キャンペーン — 送金手数料150元、受取手数料50元
[2026/01/01 追加で再延長]:
キャンペーン期間:元のキャンペーン期間は2026/1/1〜2026/6/30
キャンペーン内容:外貨送金手数料割引価格は1件あたりNT$150(通常価格NT$600)、外貨受取手数料割引価格は1件あたりNT$50(通常価格NT$400)
キャンペーン対象商品:外国通貨の送金(送金外貨)、外国通貨の受取(受取外貨)
これは私たちがLINE Bankを利用する最大の魅力です。2026年6月30日までにLINE Bank口座からFirstradeに入金すると、手数料は150元のみで、電信料やその他の費用はかかりません。
メモ:このキャンペーンは2025年1月から6月に開始され、現在までに2回延長されています(2025年6月から2025年12月へ、2025年12月から2026年6月へ)。ぜひ期間をご確認ください!
申込はこちらをクリック
欠点
今回は約定口座の設定が必要でしたが、LINE Bankは実体のある銀行ではないため、自然人証明書での認証が必要です。そのため、自然人証明書を取得するために戸籍事務所に行く必要があり、直接銀行に行くより手間がかかります。
Firstrade のメリット
口座開設、インターフェース、機能がシンプルで、米国株初心者に優しい
中国語インターフェース対応
取引手数料0円
老舗の証券会社
口座開設の名前は必ずパスポートの名前を使用してください。
入金が10,000米ドル以上の場合、最大25米ドルの手数料補助を申請できます
入金 $10,000 米ドル以上で、最大 $25 米ドルの手数料補助を申請できます(月最大3回まで)
アカウントの準備が整ったら、入金を開始できます。
入金にかかる時間の目安(最短2日で入金完了)
こちらは私が10月14日にFirstradeへ入金し、最終的に送金手数料補助を受け取るまでのタイムラインです。
ご注意ください。上記はすべて約定口座の紐付けが完了しているか、または金額が5万円未満の場合に基づいています。初めて約定口座を紐付ける場合は、+2日間の反映待ちが必要です。
LINE Bankに「受取銀行が受領済み」と表示されても、Firstradeに実際に入金が反映されるまでには時間差があります。(Firstradeの営業時間内に処理が完了してから「受領済み」と表示されると思われます)
Firstradeが資金を受け取った後、送金手数料補助(1万ドル以上の単一送金)を申請する場合も時間差があります。記録が確認できない場合は、後ほどまたは翌日に再度ご確認ください。
LINE Bank 入金 Firstrade
まずは、Line BankからFirstradeへの入金方法をご紹介します。
あなたの資産をFirstradeに入金する
(パソコン版を使用してください) Firstradeにログイン後、以下を選択してください:
カスタマーサービス
口座への入金
ページが英語の場合は、上部で「繁体字中国語」を選んで言語を変更できます。
送金情報の取得
「送金」→「送金情報」を選択すると、PDFファイルが開きます。このファイルを保存しておくと、後で入金時に便利です:
受取銀行情報 — SWIFTコード
受取人名義
受取人の英語住所
受取人口座番号
追記
LINE Bankアプリ — 海外送金
「もっと見る」をクリックしてください
下にスクロールして「外貨」セクションを見つけ、「海外送金」をクリックしてください。
引き落とし金額は「台湾ドルまたは米ドル」を選択し、送金する金額を入力してください。
以下のLine Bank口座アップグレードと約定口座連携の手順を必ずご確認ください。
以下のLine Bank口座アップグレードと約定口座連携の手順を必ずご確認ください。
以下のLine Bank口座アップグレードと約定口座連携の手順を必ずご確認ください。
そうしないと送金は1万台湾ドルまでとなります。「送金へ進む」をクリックしてください
手数料率(2026/06/30まで均一価格 $150)
送金 NTD $10,000 / 手数料 NTD $150 = 1.5%
送金 NTD $50,000 / 手数料 NTD $150 = 0.3%
送金 NTD $300,000 / 手数料 NTD $150 = 0.05%
送金 NTD $500,000 / 手数料 NTD $150 = 0.03%
一度の送金額が多いほど割合は低くなります。Firstradeへの単一入金が$10,000米ドル(約310,000台湾ドル)を超えると、最大$25米ドル、月3回までの入金手数料補助を申請できます。申請は送金後30日以内に行う必要があります(詳細は記事末の解説を参照)。
入金情報の入力
前のステップで送金情報を入力:
受取人の英語名:
Apex Clearing Corporation受取銀行情報 — SWIFTコードを直接入力すると自動で反映されます
検索入力:
HATRUS44最初のものを選択:
HATRUS44 — BMO Bank N.A CHICAGO受取人口座番号:
1617711(変更される可能性がありますので、実際の情報を優先してください)
下にスクロールして続けて入力してください:
受取人の身分区分:
民間(法人、個人)受取人の英語住所 — 国:
United Statesを選択してください受取人の英語住所 — 市区町村:
Texasと記入してください受取人の英語住所 — 詳細住所:
One Dallas Center 350 N. St Paul, Suite 1300, Dallas, TX 75201(前のステップの送金情報を参照)⭐️️️️️️ 最も重要なメモは必ず記入してください
⭐️️️️️️ 最も重要なメモは必ず記入してください
⭐️️️️️️ 最も重要なメモは必ず記入してください
前のステップの送金情報を参考に入力してください:8桁の口座番号 + 口座名義
上の画像のように:12345678 ZXXXG CXXXG LI「次へ」をクリックしてください
振込の性質
「262 投資国際株式証券」を選択してください
「同意」をクリックして注意事項を申告する
振込確認
最後に、情報が正しく入力されているか確認してください。特に受取人の口座情報と備考欄の部分を注意してください。
60秒以内に取引内容が確認できない場合、為替レートの見積もりが更新される可能性があります。
問題なければ「次へ」をクリックして 送金申請を完了します
完了
この画面が表示されたら、送金申請は完了しています。入金通知をお待ちください。
この記事の画像にある送金金額は参考用です。(画像によっては5万円、10万円の場合があります)
LINE Bank から Firstrade への送金進捗確認
LINE Bankアプリの右上の通知から、外貨送金通知を見つけて、クリックして送金状況を確認できます。
平日なら最短で当日に送金が完了し、休日の場合は2営業日後に処理されます。
もし情報に誤りがあり受取人が受け取りを拒否した場合、返金手数料が発生し再送金が必要となります
振込申請書(取引記録/振込明細)
Line Bankアプリの進捗確認通知(前述の通り)で、下にスクロールすると「振込明細/取引証明書申請」ボタンがあります。クリックすると振込明細があなたのメールに送信され、身分証番号でファイルを開いて確認できます。
受取銀行は入金を受け取りましたが、Firstradeで資金が確認できませんか?
これは正常です。Line Bankで送金状況が「受取銀行が入金を受領済み」と表示されていても、Firstrade側では米国の営業日(時間)を待ってから資金を確認します。
上記の図のように、8月27日午前9時にはすでに入金が確認されていましたが、Firstradeが入金を確認し、入金通知メールを受け取ったのは8月28日午前2時10分でした:
この時点でFirstradeに再度ログインすると資金が反映されており、米国株の取引を開始できます:
「マイアカウント」→「アカウント履歴」でも入金記録を確認できます。
Line Bank アカウントアップグレードと約定口座の連携方法
権利比較:
(口座開設後すぐに利用可能)基本アカウント:1回あたり最大1万円、1日あたり最大3万円、1か月あたり最大5万円。
(カスタマーサポートのビデオ通話後)アカウントアップグレード:1回あたり最大5万円、1日あたり最大10万円、1か月あたり最大20万円。
(自然人認証+カスタマーサポートのビデオ通話後)約定口座:1回あたり最大50万円。
Line Bank アカウントアップグレード
実際には他の銀行の基本限度額に引き上げるだけです。(このステップではマイナンバーカードは不要です。)
LINE Bankアプリを開き、「もっと見る」から下にスクロールして「その他」→「口座アップグレード」を見つけ、アップグレードする口座タイプを選択 → 2. ビデオ認証「認証開始 >」を選択。
まず、ネットワークが正常で安定していることを確認してください。
現在ビデオ通話ができることを確認してください
クリックするとカスタマーサポートへのビデオ通話が始まります。サポート担当者とビデオで会話し、アカウント情報(例:現在の残高)を確認されることがあります。問題なければ、アカウントのアップグレードが完了します。
Firstradeの送金口座の登録
おすすめは、Firstradeの送金口座を直接約定口座に登録することです。これにより、便利で迅速かつ安全に取引できます。
約定口座は2日後に有効になります
約定口座はまずマイナンバーカード認証を通過する必要があります
個人認証はTP07で始まるNFCチップ内蔵カードのみ対応しています
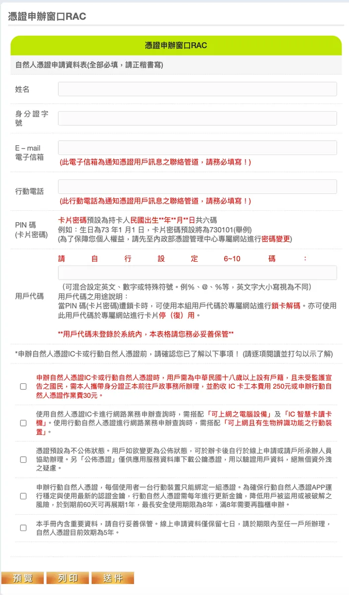
自然人認証の申請
まずオンラインで 自然人申請フォームの記入を完了してください :
送信後、7日以内にどの市区町村の戸籍事務所(本籍地でなくても可)の窓口で手続きができます。
手数料:250元
現地で手続き、現地で発行
戸籍事務所での自然人証明書の手続きは利用者が少なく、昼休みは通常ありません。
Line BankでFirstradeの海外送金口座を新規登録する方法
LINE Bankアプリを開く → 「もっと見る」 → 下にスクロールして「外貨」を見つけ、「私の送金記録」をタップ → 「送金約定口座」 → 「約定口座を追加」。
初めての利用 — アカウント認証の完了
初回の連携では「マイナンバーカード認証」と「ビデオ認証」を完了する必要があります。ビデオ認証はアカウントアップグレード時にカスタマーサポートとビデオ通話でアカウント情報の確認を行います。
自然人認証カードは、申請したばかりのカードを使ってカードリーダーで認証を完了する必要があります:
自然人認証カードの読み取り範囲はやや狭いため、何度か試してやっと成功しました;iPhoneのカメラ中央をカードの中央に近づけ、カードを左右に動かしながら数回試すと認証が成功します。
新しい約定口座の追加
アカウント情報は前述の振込情報と同じ内容を順番に入力し、間違いがなければ「次へ」をクリックします。
二段階SMS認証が必要です。届いたSMSの4桁の認証コードを入力してください。約1〜2分待ち、認証成功の確認SMSが届いたら認証完了です。
認証に成功すると、約定口座の登録が完了します!
追加した直後、右上に感嘆符が表示され、有効になっていないことを示します。
反映されるまでに2日かかります。
Line Bank Firstrade 連携口座への送金
「マイ送金履歴」→「送金予約口座」→口座を選択→金額を入力→「予約口座から送金する」を選択→情報が自動で入力されます。
Firstrade 手数料補助申請ガイド
送金金額の条件:1回の送金が10,000米ドルを超えること
補助金額の上限:25ドル
回数制限:月最大3回
申請期間:送金後30日以内に申請してください
Firstradeにログイン後、「カスタマーサービス」→「特別キャンペーン」→「送金手数料補助」を選択してください。
送金情報を選択してください。
送金情報が表示されない場合は、数日待ってから再度ご確認ください。(入金直後はすぐに表示されないことがあります)
送金記録データの選択:
送金金融機関名:
LINE Bank Taiwan Limited金融機関が徴収する送金手数料:
25
「送信」→「確定」をクリックして申請を完了します。
約2〜3営業日で送金手数料の補助を受け取ることができます。
「マイアカウント」→「アカウント履歴」で送金手数料補助の記録を確認できます。
Firstradeに少し問題があり、約1日の空白期間があります:申請状況が消えたり、アカウント記録に補助金が反映されなかったりしますが、およそ1日後に入金記録が表示されます!
LINE Bankは私たちに150台湾ドルのみ請求しますが、実際の送金手数料は25米ドルを超えるため、25米ドルを補助します。
免責事項
本記事は個人の操作共有のみであり、完全な正確性を保証しません。すべての利用は実際の状況を優先してください。著者は利用による損失について一切責任を負いません。
詐欺防止エリア
二段階認証
必ず「マイアカウント」→「設定」→「認証アプリを有効にする」に進んでください。
このように、見知らぬデバイスでログインする際は、まず二段階認証を完了する必要があります。
メールとリンクのドメイン
メールの形式が本物と同じでも、送信者が firstrade.com であるかを必ず確認し、メール内のリンクは絶対にクリックしないでください。どうしてもクリックする場合は、リンク先のURLが必ず firstrade.com であることを十分に確認してください。
技術的に詐欺メールや偽サイトは全く同じものを作成可能で、真偽の判別が難しいです;URL部分:
firstrade.com以外はすべて詐欺です!すべて詐欺です!すべて詐欺です!
firstrade.com以外はすべて詐欺です!すべて詐欺です!すべて詐欺です!
firstrade.com以外はすべて詐欺です!詐欺です!詐欺です!
ご質問やご意見がございましたら、こちらからご連絡ください 。
Post MediumからZMediumToMarkdownによって変換されました。
本記事は Medium にて初公開されました(こちらからオリジナル版を確認)。ZMediumToMarkdown による自動変換・同期技術を使用しています。

{:target="_blank"} (月最大3回)](/assets/e4d139fe0685/1*-4JN2hY_QP3oZaon2BES0A.webp)

















{:target="_blank"}](/assets/e4d139fe0685/1*4xi8pHeUNAPZKijWiXfj1Q.webp)

















