自然人憑證申辦|費用・PIN・読取機・スマホNFC・用途を完全解説
自然人憑證申辦|費用・PIN・読取機・スマホNFC・用途を完全解説
本記事は、公開済みの記事をもとに AI が自動生成したものです。表現の不自然さや内容の誤りにお気づきの際は、コメントでお知らせください。
記事一覧
自然人証の申請と利用完全ガイド:費用、PIN、カードリーダー、スマホNFC、モバイル自然人証、用途を一括理解
あなたはネットでの確定申告や政府書類の申請、労働・健康保険の情報確認のため、あるいは私がLINE Bankの解説をまとめる際に直面したような状況で、振込限度額の引き上げや約定口座の設定に銀行から自然人証明書でのオンライン認証を求められたのかもしれません。
「自然人証明書を初めて聞いた」方も、「カードは持っているが使い方がわからない」方も、この文章では全プロセスを細かく分解して説明します:申請、カード受け取り後の必須手続き、パソコン・スマホでの使い方、モバイル自然人証明書とは何か、利用できる場面、よくある問題の対処法。
本文は公式情報と実際の操作経験に基づいてまとめています。内容は政策やサイトの変更により変わることがありますので、MOICA(内政部証明書管理センター)および各サービスサイトの案内を必ずご確認ください。
関連記事(銀行実践例):LINE Bank 入金 Firstrade、アカウントアップグレード、指定口座の使い方
一、自然人憑證とは何か?一言で説明すると
自然人憑證(Citizen Digital Certificate) はICチップを内蔵したカード(またはその「モバイル版」)で、インターネット上で以下の2つのことができます:
身分証明:「あなたがあなたであること」を証明し、ログイン/照会/申請に使用します
デジタル署名:オンラインで書類に署名すること(多くの手続きでは本人の署名・捺印の代替として扱われます)
以下の図は「使用方法」と「できること」を分けて示しているため、なぜ時にはカードリーダーが必要で、時にはスマホだけで済むのかがより理解しやすくなっています:
二、自然人証明書 vs モバイル自然人証明書:違いは何ですか?
よく見かけるのは2種類あります:
1) 自然人認証 ICカード(実物カード)
あなたは実物のカードを受け取ります
よくある使用方法:
パソコン+カードリーダー
携帯電話のNFC(前提条件は「ウェブサイト/アプリが対応」かつ「あなたのカードバージョンが対応」)
2) 行動自然人憑證(App バージョン)
「実物カードをスマホで読み取る」のではなく、証明書をスマホのアプリに紐付けて、生体認証やスマホのセキュリティ機能で認証を完了します。
利点:カードリーダーを持ち歩く必要がなく、カードを挿入する必要もありません。
制限:
生体認証対応のモバイル端末が必要です。
通常「1つの証明書は1台のデバイスにのみ紐付け可能」です。
定期的な鍵の更新/延長が求められます(公式規則に従います)。
三、申請前に必読:資格、費用、持参物
この部分は非常に重要です。なぜなら、ひとつでも持ち忘れると無駄足になるからです。
申請資格(一般的な条件)
18歳以上
戸籍登録があること
本人が直接手続きを行う場合(身分証明書の原本を持参してください)
費用(公式発表に準ずる)
自然人証ICカード:発行手数料250元
モバイル自然人証明書:モバイル端末登録手数料30元
カードリーダー:ご自身でご購入ください
何を準備する必要がありますか?
私はあなたにこの 最も安全なリスト: に従うことをお勧めします。
国民身分証の原本
手数料(現金)
Email + 携帯番号(主に通知を受け取るために使用されます)
四、自然人証申請手続き:オンライン申請 → 市区町村窓口 → カード受取
一言で言うと:オンラインは「先に情報を入力するだけ」で、最終的には必ず戸籍事務所の窓口に行く必要があります。
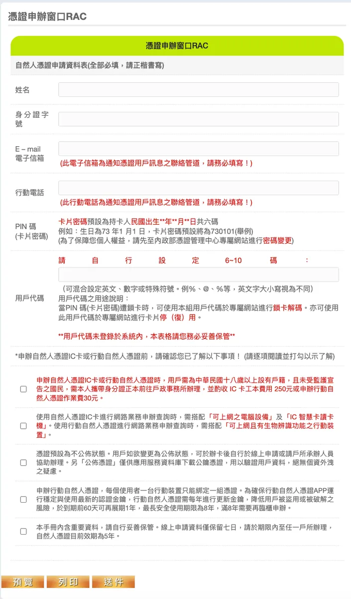
Step 1:オンラインで申請情報を入力(RAC)
あなたは名前、身分証番号、メールアドレス、携帯電話番号、PINコード(カードパスワード)、ユーザーコードなどの項目を含むフォームを見ることになります:
オンライン申請フォーム入力の2つの重要な注意点:
オンライン申請のデータは通常7日間のみ保存されます:入力後は放置せず、期限内に市区町村の窓口へ行ってください
フォームに入力する「ユーザーコード」は通常、自分でしっかり管理する必要があります(後ほど理由を説明します)
ステップ2:いずれかの戸籍事務所にて窓口で手続きする
ポイントは「どの戸籍窓口でも可能」:通常、戸籍所在地に戻る必要はありません。
現地での流れは大まかに次の通りです:本人確認 → 支払い → パスワード設定/確認 → カード受け取り。
ステップ3:カード受け取り後、まず「有効化とセキュリティ設定」を行う
カードを受け取ったらすぐにサイトにログインせず、まず次の章(PIN / ユーザーコード / セキュリティ)を読んでください。
五、PINコード/ユーザーコードとは何か?(この章を読めば80%の失敗を避けられる)
自然人証の使用時に最もよく遭遇する問題は、「申請できない」ことではなく、次のことです:
PINを忘れた場合
PIN入力ミスによるカードロック
ユーザーコードの用途がわからない
1) PINコード(カードパスワード)
それはこう考えてください:カードを「使用する」たびに必要な解除パスワードです。
多くの手続きで、認証や署名を完了するためにPINの入力が求められます。
MOICAフォームによくある説明:PINコードには初期設定のルールがある場合があります(例:身分証の下4桁+誕生月日 MMDD)。完了後、専用サイトでパスワードの変更をおすすめします。
これはつまり、初期PINは推測されやすいため、必ず変更してください。
2) ユーザーコード(User Code)
ユーザーコードは通常、「ロック解除/無効化(再利用)」などの管理操作に使用されます(公式規則による)。
また、公式からのよくある注意事項として:ユーザーコードはシステムに登録されていませんので、自分でしっかり管理してください。
3) セキュリティ管理リスト(そのまま実行)
六、パソコンで自然人証明書を使う方法は?(Windows/macOS共通の概念)
あなたが覚えるべき公式は一つだけです:
自然人証明書 ICカード + カードリーダー + パソコン(インターネット接続)+ サービスが要求するコンポーネント/ドライバー = 利用可能
1) カードリーダーの選び方は?
一般的に「スマートカード対応」のUSBリーダーで問題ありません。
確定申告やたまに使うだけなら、一般的なモデルで十分です。長期間の業務利用なら、品質と互換性を重視して選びましょう。
(画像提供:Wikimedia Commons / CC BY-SA 4.0 / Project Kei / https://commons.wikimedia.org/wiki/File:IC_Card_Reader_Writer_RW-5100W.jpg)
2) どのソフトをインストールする?
異なるウェブサイトは異なるコンポーネント(例えばクロスプラットフォームのウェブコンポーネント/ドライバ/カード管理ツール)を要求します。
最も確実な方法は:「使用したいウェブサイト」を基準に、そのサイトのダウンロードページに従ってインストールすることです。
MOICAから「クロスプラットフォームウェブコンポーネントダウンロード」入口を見つけることができます:
小さな注意:一部のコンポーネントはブラウザの権限設定やブラウザ/パソコンの再起動が必要な場合がありますが、手順通りに行えば通常は問題ありません。
3) 使用時の標準手順(ほとんどのサイトでほぼ同じ)
自然人認証カードをカードリーダーに挿入する
ウェブサイトを開き、「自然人憑證」でログイン/署名を選択してください。
PINを入力してください
ログイン/署名完了後にカードを抜く
4) よくある問題の解決(パソコン版)
ウェブサイトがカードを読み取れない場合:まずUSBポートを変え、カードリーダーを抜き差しし、ケーブルを交換するか別のパソコンで試してください。
コンポーネントがインストールされていないと繰り返し表示される場合:ブラウザやコンポーネントのバージョンが一致しているか確認してください(特に macOS のバージョンアップ後)。
PINがずっと間違っている場合:まずは操作を止めてください!無理に試さず、カードロックを避けるために、変更したPINかどうかを確認しましょう。
七、スマホのNFCで自然人証明書を認証する方法(多くの人の悩み)
もしあなたの目的が「銀行やアプリのオンライン認証」であれば、NFCモードに遭遇することが多いでしょう。
例えば、私がLINE Bankの解説をまとめているとき、「約定口座には自然人証明書の認証が必要」というケースに出会いました。
1) まず確認:あなたは「3つの条件」を同時に満たす必要があります
あなたのスマートフォンはNFCに対応しています
サーバー側(APP/ウェブサイト)がNFCを使って自然人憑證を読み取ることをサポートしています
あなたの自然人憑證カードのバージョンはNFCに対応しています
例えば、提供された操作経験では、一部のサービスは特定のカード番号の先頭(例:TP07)のみ感知可能と制限されています。
2) iPhone / Android 感知のコツ(とても実用的)
あなたが原文で共有した感想に完全に同意します:自然人証明書の読み取り範囲は時々非常に狭く、「位置合わせ」が必要です。
iPhone:カードをスマホの背面上部/カメラ付近に近づけ、ゆっくりと動かして感知ポイントを探す
Android:多くは背面の上部中央または中央にあり、ブランドによって異なります
共通のコツ:カードを平らに置き、ゆっくり左右または上下に動かし、急いで離さないこと
八、モバイル自然人証明書:いつ切り替えるべきか?
以下のいずれかの条件に当てはまる場合、モバイル自然人証明書の方が適している可能性があります:
あなたはカードリーダーを持っておらず、購入もしたくありません
あなたはスマートフォンで政府や金融の認証を頻繁に行う必要があります
あなたは「カード挿入+部品取り付け」の手間をできるだけ減らしたいと考えています
MOICAフォームのよくある説明によると、モバイル自然人証明書には通常以下の特徴があります(公式発表に準ずる):
インターネット接続が可能で、生体認証機能を備えたモバイル端末が必要です
1人のユーザーにつき、通常は1台のデバイスに1組の証明書しか紐付けできません。
鍵の定期更新/延長が必要な場合があります(例:有効期限の60日前から1年延長可能)
安全使用期限があります(例:最長8年、満期後は再度窓口で申請が必要)
九、自然人憑證はどこで使える?(使う可能性のある場面をすべて挙げます)
自然人認証の核心価値は「信頼できる身分認証/署名」であるため、応用範囲が非常に広いです。以下に「カテゴリ別」に整理し、必要なときにすぐに参照できるようにしました。
1) 政府/公共サービス(最も一般的)
ネットでの確定申告(ログイン/申告/照会)
MyData プラットフォーム オンラインで個人データを取得、データ共有の許可
戸籍/地籍関連の申請(各県市/システムの対応状況による)
各種政府ポータルサイトのログイン(サイトの案内に従う)
2) 金融/銀行/証券(一般的な理由:リスク管理)
送金限度の引き上げ
約定口座の設定(ホワイトリスト)
オンラインで同意書/契約書に署名
以下は、あなたが提供したLINE Bankの操作スクリーンショットを使った「実践ケース」です。同じ自然人憑證を利用し、金融シーンでよくある用途は「高リスク操作を本人強力認証に変更する」ことです。
ケース:LINE Bank「送金予約口座の追加」に自然人証明書の認証が必要
初めて使用する場合は、通常「自然人証明書認証+ビデオ認証」を先に行い、完了後に約定口座を追加できます:
SMS認証が完了すると、追加成功の画面が表示されます:
次回の振込時には「約定口座から振込」を選択でき、手続きがより速く、かつ安全になります:
3) 医療/保険/個人情報の照会
この種のサービスでは、通常複数のログイン方法(自然人憑證、健康保険証、携帯電話認証など)が提供されており、あなたが遭遇する違いは主に以下の点にあります:
取得可能な情報の深さ
申請の権限範囲
デジタル署名は必要ですか?
十、よくある質問 FAQ(自然人証明書でよくある問題)
Q1:自然人証は必ずカードリーダーが必要ですか?
必ずしもそうではありません。ご利用のサービスがどの方法に対応しているかによります:
パソコン用カードリーダー(最も一般的)
携帯電話のNFC(サービス側の対応が必要)
モバイル自然人証明書(アプリ)
Q2:PINコードを忘れた場合はどうすればよいですか?
まずは不用意に試さないでください。カードがロックされる恐れがあります。公式ルールによると、多くの場合「解除/リセット」手続きが用意されており(ユーザーコードや窓口での対応が必要な場合があります)、MOICAの公式ルートでの対応をお勧めします。
Q3:ユーザーコードを忘れた場合はどうすればいいですか?
公式のよくある注意事項は「ユーザーコードはシステムに記録されない」ため、紛失すると通常より面倒な手続き(窓口対応が必要になることもある)が必要になるということです。これが私がオフラインでの保管を強く推奨する理由でもあります。
Q4:スマホの読み取りがずっと失敗する?
あなたの経験に基づき、まずは「位置/角度/滞在時間」の調整から始めてください:
iPhoneはカメラ付近から始めて、ゆっくり左右に動かしてください。
カードは平らに置き、素早くスキャンしないでください。
サーバー側は時々「感知後は完了するまで動かさないでください」と要求することがあります。
Q5:自然人証の有効期限はどのくらいですか?
MOICAフォームのよくある説明によると、実物の自然人証明書の有効期限は一般的に5年です(カード表面や公式発表を優先してください)。
Q6:自然人証は他人に貸して使えますか?
おすすめしませんし、とても危険です。自然人証明書は身分認証とデジタル署名の機能を持っており、貸与することはあなたの「ネット身分証+印鑑」を渡すのと同じです。
Q7:自然人証を紛失した場合はどうすればいいですか?
原則:まず証明書を無効化(停止/廃止)してから再発行の手続きを行う。落とした人による悪用を防ぐため。
十一、公式リソースと重要リンク(ブックマーク推奨)
関連記事(実践ケース)
もし「銀行認証/送金限度額の引き上げ/指定口座の設定」のために自然人憑證を調べ始めたなら、実際の操作手順をまとめたこちらの記事もおすすめです:








